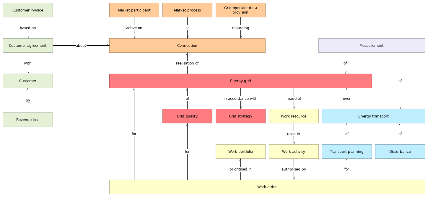
| conform |
|
Energienet |
Netstrategie |
| realisatie van |
|
Energienet |
Aansluiting |
| gemaakt van |
|
Energienet |
Werkmiddel |
| bediening van |
|
Energietransport |
Energienet |
| door |
|
Inkomstenverlies |
Klant |
| op basis van |
|
Klantfactuur |
Klantovereenkomst |
| over |
|
Netbeheerdataverstrekking |
Aansluiting |
| actief op |
|
Marktpartij |
Aansluiting |
| op |
|
Marktproces |
Aansluiting |
| van |
|
Meting |
Energienet |
| van |
|
Meting |
Energietransport |
| van |
|
Netkwaliteit |
Energienet |
| (dreigende) onderbreking van |
|
Storing |
Energietransport |
| van |
|
Transportplanning |
Energietransport |
| geautoriseerd door |
|
Werkactiviteit |
Werkopdracht |
| ingezet bij |
|
Werkmiddel |
Werkactiviteit |
| geprioriteerd in |
|
Werkopdracht |
Werkportfolio |
| voor |
|
Werkopdracht |
Energienet |
| voor |
|
Werkopdracht |
Netkwaliteit |
| voor |
|
Werkopdracht |
Transportplanning |
| met |
|
Klantovereenkomst |
Klant |
| voor |
|
Klantovereenkomst |
Aansluiting |