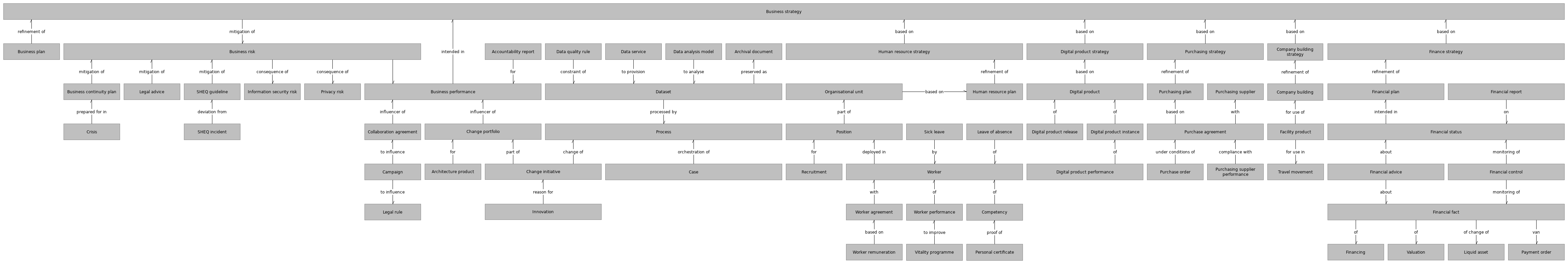
| mitigatie van |
|
Juridisch advies |
Bedrijfsrisico |
| over |
|
Financieel advies |
Financieel feit |
| over |
|
Financieel advies |
Financiële stand |
| mitigatie van |
|
VGMK-richtlijn |
Bedrijfsrisico |
| met |
|
Medewerkersovereenkomst |
Medewerker |
| beoogd in |
|
Bedrijfsprestatie |
Bedrijfsstrategie |
| van |
|
Verlof |
Medewerker |
| op basis van |
|
Inkoopstrategie |
Bedrijfsstrategie |
| onder voorwaarden van |
|
Inkooporder |
Inkoopovereenkomst |
| van invloed op |
|
Samenwerkingsverband |
Bedrijfsprestatie |
| op basis van |
|
Medewerkersstrategie |
Bedrijfsstrategie |
| op basis van |
|
Inkoopovereenkomst |
Inkoopplan |
| met |
|
Inkoopovereenkomst |
Inkoopleverancier |
| van |
|
Digitaalproductprestatie |
Digitaalproductinstantie |
| door |
|
Ziekteverzuim |
Medewerker |
| ingezet op |
|
Medewerker |
Arbeidsplaats |
| over |
|
Financieel verslag |
Financiële stand |
| van |
|
Competentie |
Medewerker |
| afwijking van |
|
VGMK-incident |
VGMK-richtlijn |
| op basis van |
|
Digitaalproductstrategie |
Bedrijfsstrategie |
| mitigatie van |
|
Bedrijfscontinuïteitsplan |
Bedrijfsrisico |
| bewaard als |
|
Dataset |
Archiefstuk |
| verwerkt in |
|
Dataset |
Proces |
| deel van |
|
Veranderinitiatief |
Veranderportfolio |
| verandering van |
|
Veranderinitiatief |
Proces |
| bewijs van |
|
Persoonscertificaat |
Competentie |
| op basis van |
|
Digitaal product |
Digitaalproductstrategie |
| verfijning van |
|
Bedrijfsgebouw |
Bedrijfsgebouwenstrategie |
| voor verstrekking van |
|
Dataservice |
Dataset |
| beoogd in |
|
Financiële stand |
Financieel plan |
| van wijziging van |
|
Financieel feit |
Liquide middel |
| van |
|
Financieel feit |
Betalingsopdracht |
| van |
|
Financieel feit |
Financiering |
| van |
|
Financieel feit |
Waardering |
| van |
|
Medewerkersprestatie |
Medewerker |
| bewaking van |
|
Financiële beheersmaatregel |
Financieel feit |
| bewaking van |
|
Financiële beheersmaatregel |
Financiële stand |
| aanleiding voor |
|
Innovatie |
Veranderinitiatief |
| gevolg van |
|
Bedrijfsrisico |
Informatiebeveiligingsrisico |
| ten aanzien van |
|
Bedrijfsrisico |
Bedrijfsprestatie |
| gevolg van |
|
Bedrijfsrisico |
Privacyrisico |
| voorbereid in |
|
Crisis |
Bedrijfscontinuïteitsplan |
| deel van |
|
Arbeidsplaats |
Organisatieonderdeel |
| over |
|
Verantwoordingsrapport |
Bedrijfsprestatie |
| op basis van |
|
Bedrijfsgebouwenstrategie |
Bedrijfsstrategie |
| verfijning van |
|
Inkoopplan |
Inkoopstrategie |
| voor |
|
Architectuurproduct |
Veranderportfolio |
| van invloed op |
|
Veranderportfolio |
Bedrijfsprestatie |
| op basis van |
|
Organisatieonderdeel |
Medewerkersplan |
| verfijning van |
|
Financieel plan |
Financiële strategie |
| mitigatie van |
|
Bedrijfsstrategie |
Bedrijfsrisico |
| van |
|
Digitaalproductwijziging |
Digitaal product |
| voor |
|
Wervingsactie |
Arbeidsplaats |
| orkestratie van |
|
Case |
Proces |
| naleving van |
|
Inkoopleveranciersprestatie |
Inkoopovereenkomst |
| voor gebruik van |
|
Facilitair product |
Bedrijfsgebouw |
| voor gebruik bij |
|
Facilitair product |
Reisbeweging |
| verfijning van |
|
Medewerkersplan |
Medewerkersstrategie |
| op basis van |
|
Financiële strategie |
Bedrijfsstrategie |
| verfijning van |
|
Bedrijfsplan |
Bedrijfsstrategie |
| beïnvloeding van |
|
Campagne |
Rechtsregel |
| beïnvloeding van |
|
Campagne |
Samenwerkingsverband |
| voor verbetering van |
|
Vitaliteitsprogramma |
Medewerkersprestatie |
| beperking van |
|
Datakwaliteitsregel |
Dataset |
| voor analyse van |
|
Data-analysemodel |
Dataset |
| op basis van |
|
Medewerkersbeloning |
Medewerkersovereenkomst |
| van |
|
Digitaalproductinstantie |
Digitaal product |