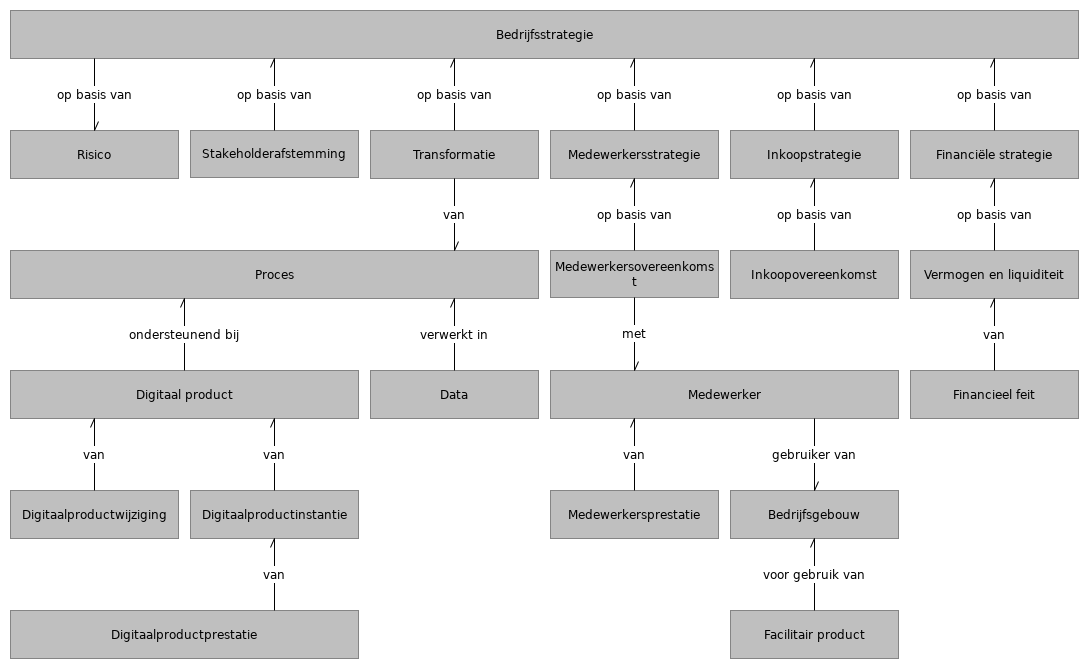
N2 E objectrelaties
(
)
Inkoopstrategie
Transformatie
Inkoopovereenkomst
Digitaalproductprestatie
Medewerkersstrategie
Proces
Financieel feit
Medewerker
Bedrijfsgebouw
Medewerkersprestatie
Risico
Facilitair product
Vermogen en liquiditeit
Digitaalproductinstantie
Digitaal product
Medewerkersovereenkomst
Financiële strategie
Digitaalproductwijziging
Data
Bedrijfsstrategie
Stakeholderafstemming
op basis van
Inkoopstrategie
Bedrijfsstrategie
op basis van
Transformatie
Bedrijfsstrategie
van
Transformatie
Proces
op basis van
Inkoopovereenkomst
Inkoopstrategie
van
Digitaalproductprestatie
Digitaalproductinstantie
op basis van
Medewerkersstrategie
Bedrijfsstrategie
van
Financieel feit
Vermogen en liquiditeit
gebruiker van
Medewerker
Bedrijfsgebouw
van
Medewerkersprestatie
Medewerker
voor gebruik van
Facilitair product
Bedrijfsgebouw
op basis van
Vermogen en liquiditeit
Financiële strategie
van
Digitaalproductinstantie
Digitaal product
ondersteunend bij
Digitaal product
Proces
met
Medewerkersovereenkomst
Medewerker
op basis van
Medewerkersovereenkomst
Medewerkersstrategie
op basis van
Financiële strategie
Bedrijfsstrategie
van
Digitaalproductwijziging
Digitaal product
verwerkt in
Data
Proces
op basis van
Bedrijfsstrategie
Risico
op basis van
Stakeholderafstemming
Bedrijfsstrategie