| van |
|
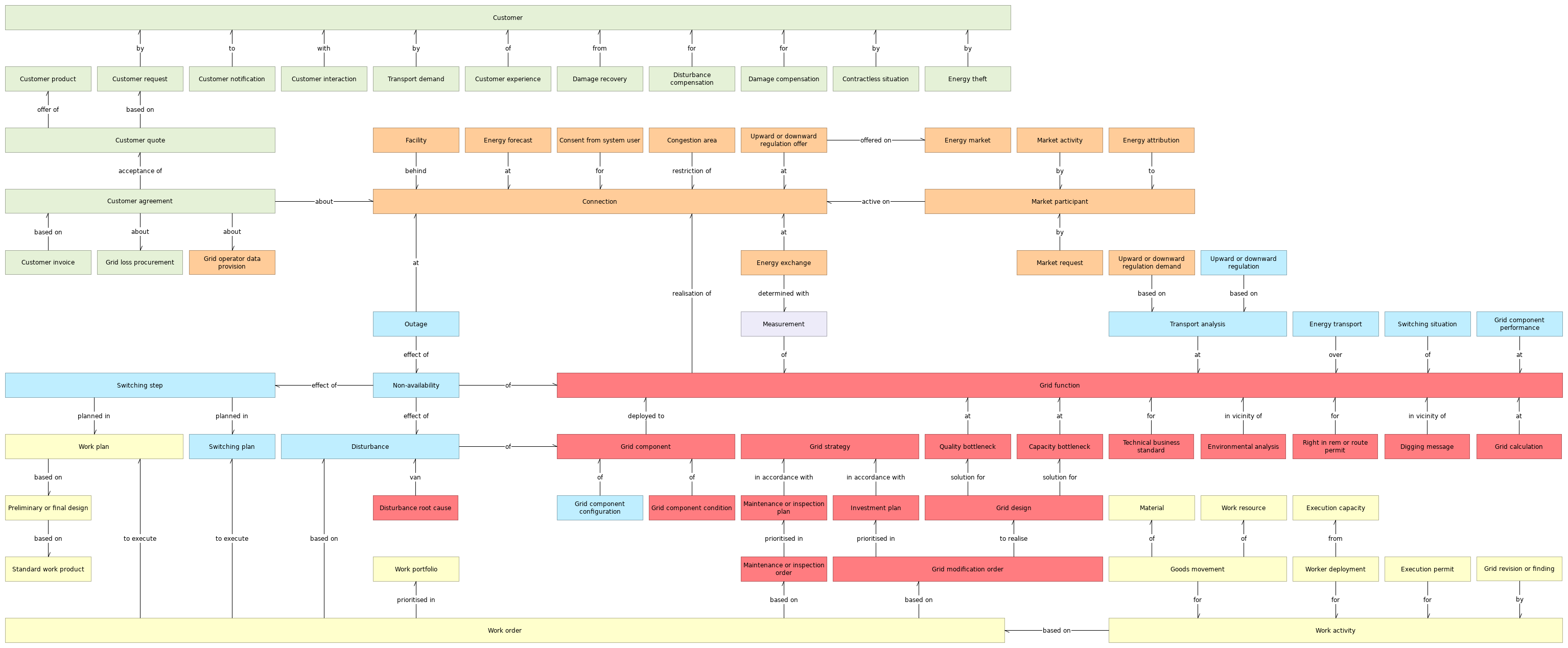
Transportbehoefte |
Klant |
| aan |
|
Klantnotificatie |
Klant |
| met |
|
Klantcontactmoment |
Klant |
| van |
|
Klantervaring |
Klant |
| op basis van |
|
Klantofferte |
Klantverzoek |
| aanbieding van |
|
Klantofferte |
Klantproduct |
| afspraak over |
|
Klantovereenkomst |
Aansluiting |
| afspraak over |
|
Klantovereenkomst |
Netverliescompensatie |
| afspraak over |
|
Klantovereenkomst |
Netbeheerdataverstrekking |
| aanvaarding van |
|
Klantovereenkomst |
Klantofferte |
| op basis van |
|
Klantfactuur |
Klantovereenkomst |
| achter |
|
Installatie |
Aansluiting |
| voor |
|
Toestemming van aangeslotene |
Aansluiting |
| beperking van |
|
Congestiegebied |
Aansluiting |
| actief op |
|
Marktpartij |
Aansluiting |
| op |
|
Energie-uitwisseling |
Aansluiting |
| bepaald met |
|
Energie-uitwisseling |
Meting |
| op basis van |
|
Opregel- of afregelbehoefte |
Transportanalyse |
| op |
|
Transportprognose |
Aansluiting |
| van |
|
Meting |
Netfunctie |
| op |
|
Transportanalyse |
Netfunctie |
| via |
|
Energietransport |
Netfunctie |
| op basis van |
|
Opregel- of afregelactie |
Transportanalyse |
| van |
|
Bedieningssituatie |
Netfunctie |
| op |
|
Netcomponentprestatie |
Netfunctie |
| realisatie van |
|
Netfunctie |
Aansluiting |
| op |
|
Onderbreking |
Aansluiting |
| gevolg van |
|
Onderbreking |
Niet-beschikbaarheid |
| van |
|
Niet-beschikbaarheid |
Netfunctie |
| gevolg van |
|
Niet-beschikbaarheid |
Storing |
| gevolg van |
|
Niet-beschikbaarheid |
Bedieningshandeling |
| conform |
|
Investeringsplan |
Netstrategie |
| op |
|
Capaciteitsknelpunt |
Netfunctie |
| ingezet op |
|
Netcomponent |
Netfunctie |
| op |
|
Netberekening |
Netfunctie |
| voor |
|
Technische bedrijfsstandaard |
Netfunctie |
| in gebied met |
|
Omgevingsanalyse |
Netfunctie |
| voor |
|
Zakelijk recht of tracévergunning |
Netfunctie |
| op |
|
Kwaliteitsknelpunt |
Netfunctie |
| in gebied met |
|
Graafbericht |
Netfunctie |
| gepland in |
|
Bedieningshandeling |
Werkplan |
| gepland in |
|
Bedieningshandeling |
Bedieningsplan |
| aan |
|
Storing |
Netcomponent |
| geprioriteerd in |
|
Netaanpassingsopdracht |
Investeringsplan |
| voor realisatie van |
|
Netaanpassingsopdracht |
Functioneel ontwerp |
| oplossing voor |
|
Functioneel ontwerp |
Kwaliteitsknelpunt |
| oplossing voor |
|
Functioneel ontwerp |
Capaciteitsknelpunt |
| conform |
|
Onderhouds- of inspectieplan |
Netstrategie |
| geprioriteerd in |
|
Onderhouds- of inspectieopdracht |
Onderhouds- of inspectieplan |
| van |
|
Netcomponentconfiguratie |
Netcomponent |
| van |
|
Netcomponentconditie |
Netcomponent |
| voor |
|
Uitvoeringsvergunning |
Werkactiviteit |
| van |
|
Goederenbeweging |
Werkmiddel |
| van |
|
Goederenbeweging |
Materiaal |
| voor |
|
Goederenbeweging |
Werkactiviteit |
| uit |
|
Medewerkerinzet |
Uitvoeringscapaciteit |
| voor |
|
Medewerkerinzet |
Werkactiviteit |
| op basis van |
|
Werkactiviteit |
Werkopdracht |
| voor uitvoering van |
|
Werkopdracht |
Bedieningsplan |
| op basis van |
|
Werkopdracht |
Netaanpassingsopdracht |
| op basis van |
|
Werkopdracht |
Onderhouds- of inspectieopdracht |
| op basis van |
|
Werkopdracht |
Storing |
| geprioriteerd in |
|
Werkopdracht |
Werkportfolio |
| voor uitvoering van |
|
Werkopdracht |
Werkplan |
| op basis van |
|
Werkplan |
Voorlopig of definitief ontwerp |
| van |
|
Klantverzoek |
Klant |
| voor |
|
Storingscompensatie |
Klant |
| door |
|
Contractloze situatie |
Klant |
| door |
|
Energiediefstal |
Klant |
| bij |
|
Schadeverhaal |
Klant |
| voor |
|
Schadevergoeding |
Klant |
| aangeboden op |
|
Opregel- of afregelaanbod |
Energiemarkt |
| op |
|
Opregel- of afregelaanbod |
Aansluiting |
| van |
|
Marktactiviteit |
Marktpartij |
| van |
|
Marktverzoek |
Marktpartij |
| op basis van |
|
Voorlopig of definitief ontwerp |
Standaard werkproduct |
| van |
|
Storingsgrondoorzaak |
Storing |
| door |
|
Netrevisie of bevinding |
Werkactiviteit |
| aan |
|
Energietoerekening |
Marktpartij |